中央人民政府
云南省人民政府
临沧市人民政府
本站支持IPv6/IPv4
无障碍浏览
长者模式
临翔区人民政府
返回首页
政府信息公开
(市生态环境局临翔分局)
政府信息公开指南
法定主动公开内容
机构职能
财政信息
部门预决算
环境保护
政府信息公开年报
2025年
2024年
2022年
2021年
2020年
政府信息公开基本目录
政务服务
首页
>
法定主动公开内容
>
环境保护
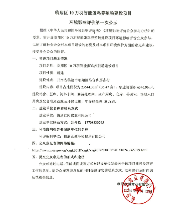
临翔区10万羽智能蛋鸡养殖场建设项目
日期:2025-09-19 10:54
来源:市生态环境局临翔分局
浏览:1117次
字体:【
大
中
小
】
扫一扫在手机打开当前页面
分享:
打印
关闭
上一篇:
临翔区平村乡平村村仔猪扩繁基地建设项目
下一篇:
生态为民行动见成效,道路施工提速解民忧