临沧市临翔区2021LXCR-011号宗地规划条件变更
批前公示
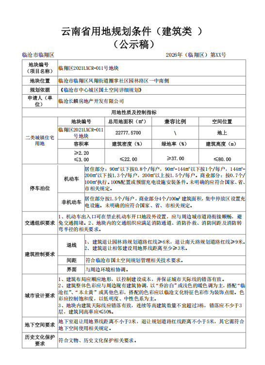
项目(地块)名称 | 临沧市临翔区2021LXCR-011号宗地 |
类型 | 批前公示 |
公示类别 | 规划条件变更 |
申请单位 | 临沧长麟房地产开发有限公司 |
用地位置 | 临沧市临翔区凤翔街道圈掌社区园林路区一中南侧 |
主要管控指标调整情况 | 一是将规划条件停车位配建指标调整为按照详细规划要求执行,其中住宅部分90㎡以下按0.8个/每户,90㎡-144㎡以下按1个/每户,144㎡-200㎡以下按1.3个/每户,200㎡以上按1.5个/每户。商业部分按0.7个/100㎡。二是取消商业兼容比例下限,由10%-15%调整为≤15%。 |
公示期限 | 20个日历天(2026年4月3日至2026年4月22日) |
联系电话 | 0883-2153358 |
联系邮箱 | lxqgtkjghbgs@163.com |
说明 | 1.书面反馈意见发表时间或邮戳日不应超过公示期的最后一天24:00前,逾期视为无效意见。2.书面意见应注明真实联系人姓名、联系方式。3.信件寄往临沧市临翔区迎宾路113号,临沧市临翔区自然资源局,邮政编码:677000,传真:0883-2153358。(邮件标题或信封封面请注明“临沧市临翔区2021LXCR-011号宗地规划条件变更意见建议”。) |
公示网址 | https://www.ynlx.gov.cn/zfxxgk_lxq_zrzyj/zrzyxx.html |
附件 | 1、临翔区2021LXCR-011号地块宗地图 2、临沧市中心城区国土空间详细规划城南片区规划单元CN-14-03地块开发细则 3、临翔区2021LXCR-011号地块宗地原规划条件 4、临翔区2021LXCR-011号地块宗地变更后规划条件(公示稿) |





